Dentatools
Dentatools es un software de gestión para odontólogos y clínicas dentales pequeñas y medianas. El objetivo era centralizar agenda, pacientes, presupuestos e inventario en una plataforma clara y fácil de usar para usuarios con baja experiencia digital.
SaaS
Web App

Problema
Muchas clínicas utilizaban herramientas desconectadas (papel, Excel o sistemas complejos), generando errores en la agenda, pérdida de información y desorganización operativa. Necesitaban una solución centralizada, simple y funcional.
Enfoque y metodología
Trabajé bajo un enfoque de Design Thinking, realizando entrevistas con usuarios, definición de MVP, card sorting para arquitectura de información y prototipado iterativo en Figma.

Decisiones clave
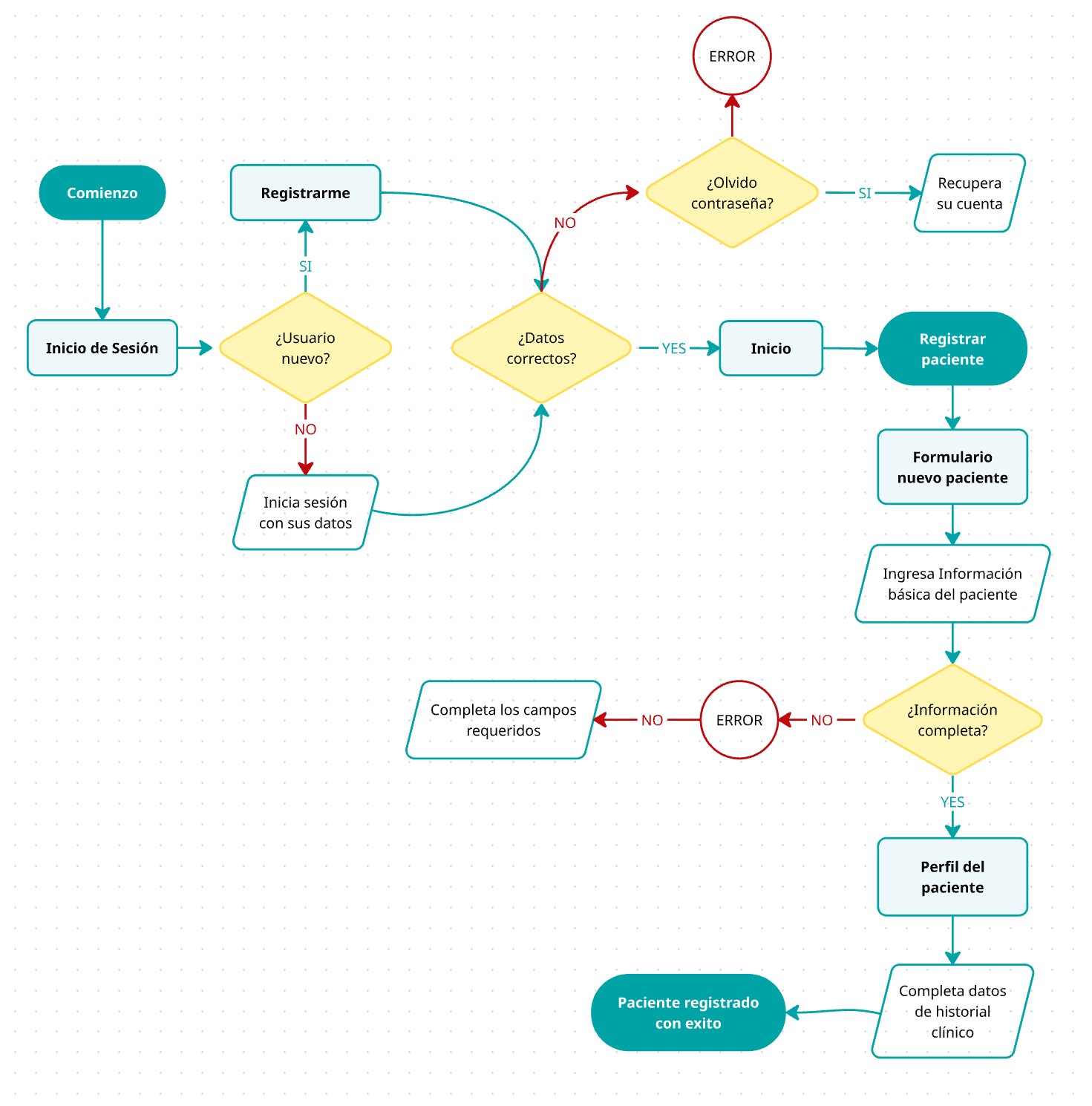
• Reorganicé la arquitectura de información en 7 módulos principales tras validar con card sorting. • Definí un MVP enfocado en agenda y gestión de pacientes, priorizando las tareas más frecuentes. • Diseñé wireframes de baja y alta fidelidad para validar jerarquía antes de trabajar la interfaz final. • Simplifiqué el flujo de registro de pacientes para reducir fricción. • Incorporé breadcrumbs luego de testeo para mejorar orientación contextual. • Evité sobrecargar la interfaz con funciones visibles innecesarias, priorizando claridad visual.



Prototipo
El resultado fue una interfaz clara, organizada y escalable, diseñada para acompañar tanto consultorios individuales como clínicas medianas. Incluye: • Dashboard con resumen del día y accesos directos. • Calendario con filtros por profesional. • Gestión de pacientes con historial unificado. • Control básico de inventario.


Testing y Feedback
Durante el testeo surgieron dos puntos críticos: • Confusión sobre dónde registrar pacientes. • Falta de claridad sobre la pantalla activa. Se realizaron ajustes en accesos directos y se incorporó navegación contextual para mejorar la experiencia.

Resultado
Se lanzó un MVP funcional actualmente en uso, con mejoras iterativas posteriores entre diseño y desarrollo. El proyecto reforzó la importancia de simplificar procesos y diseñar pensando en usuarios no técnicos.